中考结束,很多同学都开始期盼起了轻松的暑期生活,
但是中考结束后,真的可以尽情享受暑假了吗?
其实中考结束后即将面临的是全新的新高一的生活!
而新高一的生活是什么?
它是比中考更为复杂的高考政策,
它是升学多元化,
它是考试科目+招生制度全部发生改变!
新高一
这是一个新阶段
也是一个成绩的分水岭
新环境,新心态,
重要的是新的课程内容,
新的授课方式,新的思维方法……
准备好了么?
高考政策
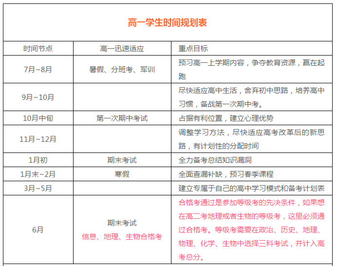
今年秋季学期,贵州省普通高中高一年级起将全面实施新课程新教材新高考。不少家长和学生都一头雾水,“3+1+2”模式跟原来有什么不同?等级赋分到底是什么?怎么计算?有什么作用?今天,先从新高考的计分说起。毕竟,分数是大家关心的部分。其中,等级赋分是新高考的一大特点。新高考下成绩计分的变化首先,我们先来了解新高考“3+1+2”模式的总成绩是怎么计算的。从2021年起,新高考总成绩(满分750分)=统一高考科目成绩+学业水平考试选考科目成绩,具体如下图:说明:统一高考科目语文、数学、外语使用原始成绩计入考生总成绩,每门满分150分;选考科目中,物理/历史使用原始成绩计入考生总成绩,每门满分100分;考生在思想政治、地理、化学、生物学中自主选择的两门科目按等级赋分后计入考生总成绩,每门满分100分。相较初中,高中学科的考试时间相对提前。而且考试科目、计分方式等更为繁琐复杂,学习压力显著提升。接下来是高考4大升学路径:强基计划、综合评价、春考、秋考。强基计划:有985成绩,有学科竞赛成绩,希望从事基础学科研究;但需有突出的学科特长和科研能力。综合评价:有985/211能力,多一次选高校/专业的机会;分数211以上,综合能力优于学科成绩;但需要学科成绩做初步筛选,再看综合成绩。这就意味着:高考政策之下,不仅看考生的考试分数,还要看考生的综合素质能力。因此,高中3年一定要提前规划!02初高衔接差异1.相比初中,高中的学业压力山大!!!在同等时间里,高中学科从原来的5科增加到9科,知识点急剧上升,学习难度加倍,还要进行+3等级考试!2. 中考升学比例8:1:1,而到了高中就变成了7:2:1。中考的目的是要让学生完成学业顺利毕业,难度系数较低,而高考则是选拔性考试,目的是筛选人才,择优录取。难度不言而喻。3. 高中知识内容繁琐复杂,注重掌握学习方法,举一反三,如若还是初中的死记硬背,将很难适应!03新高一学习指南现在距离高一开学还有一个暑假的的时间,给你弯道超车,打好基础!!那么,在这个初高衔接阶段,我们应该怎么做?初升高衔接有多重要?你知道吗?知识量猛增3.5倍,需要找到正确的学习方法快速消化!知识难度大跨越,所学知识更加抽象,理解难度大。学习进度节奏快,要避免“消化不良”及“负债”窘况。单科综合强度高,应灵活运用所学知识突破单科难点。自主学习要求高,要化被动为主动,学以致用发挥优势。难度加大——“初升高”是道门槛进入高中后,很多新生在很多方面都感到不适应。学生们反映的问题很多,包括学习内容、方式等等各个方面。具体来说,高一新生觉得“高中学习难”的主要原因有如下几个方面:高中学科多、节奏快,功课要靠理解去掌握,不能再死记硬背了;不太习惯高中的自学方式;学习方法和习惯还停留在初中阶段;老师上课速度快,跟不上老师的思路;上课能听懂,课后作业不会做;理科尤其是数学和物理跟不上老师的节奏;不能有效地支配时间;高中的竞争比初中大幅提高;对高中生活不能很快适应。暑期衔接——“缓坡”进入高中与其在高一开学跨一个“大槛”,不如在这个暑期里就着手准备,从初升高衔接班的“缓坡”进入高中学习。其实,中考成绩无非就是对初中学习结果的一次检验,分数高低,都不代表今后的人生成功或失败。高中三年的学习才至关重要。虽然中考的好坏,直接决定进入重点还是一般的高中就读,但是只要保持良好的状态,认真学习,三年后,都有机会考进名牌大学。所以,对已过去的中考成绩不必过分在意,避免出现沾沾自喜或自暴自弃的思想。提前适应不慌张尽快转变思维模式轻松迎接挑战衔接班不只是串讲知识,更重要的是心理准备、学习方法、学习习惯等诸多方面的指导和培养。高考的竞争从中考结束起就已经大幕开启,与其为电视和网络诱惑,不如走进课堂,享受名师的春风化雨。课程内容


高一决定高考 怎能少得了牛师辅导 高一数学代课老师【L老师】曾两次获得市讲课比赛一等奖;高一物理代课老师【X老师】1.现任某示范高中高三重点班一线教师,5届高三毕业班经验;2.物理竞赛优秀教练员,辅导学生先后40余人获奖;3.喜欢研究,善于总结和拔高,使疑难问题简单化,对物理核心思想方法的提炼使学生快速突破疑难点,深受学生们喜爱。高一化学代课老师【Z老师】高中化学优秀教师;高中化学教研组核心成员;在多年的教学经验中,善于总结,得出诸多将难题拆分简单化的口诀和技巧,方便学生着手应用,引导学生探索,力求每个学生都能牢牢掌握所学知识点,上课内容细致清楚,逻辑性强,风格风趣幽默,深受学生喜爱。高一英语代课老师【L老师】对于初高中英语学习有自己独特的“1+1+1”方法,让英语语法学习变得不再枯燥,学生听一遍就能懂;善于将单词句型与时事结合在一起,找准切入点让学生轻松掌握单词用法;历年所带学生都可以轻松的环境下掌握英语知识,领悟考试要点。【北大铭师堂】汇集优秀师资5人精品班型管理让每一位同学都能享受到贴合自身的教学进度。新高一5人精品衔接班一期7月5日二期7月12日新高三高二初三初二初一5人精品小班暑假班为15次课,7月19号开班,每周一至周五上课;5人精品小班限额招生暑假班课堂介绍讲解新课标要求下的提分做题方法与思路,拥有完整学习提分构架,并在中高考中应用率90%以上,立足中高考,夯实基础,先入门,再练功,注重培养学生学习兴趣!课堂氛围严谨高效,5人定制专注于用简单的方法解决每一位学生的难题,捕捉细小漏洞,让学生在短的时间内形成完善的体系,发挥大的潜能,提高多的分数。【总校区地址】: 贵阳市延安东路202号1楼(延安东路与文昌路口天桥口,紧邻邮政储蓄银行) 【报名电话】 :0851-86889017 13124677881


北大铭师堂(隶属于贵阳市云岩区勤渊培训学校)成立于2010年(民办批准文号:252010372019749)。全日制中高考全托、复读补习VIP5人精品班,初高中各科强化VIP5人精品班,一对一。
精品定制.精准提升 . 拒绝喧嚣浮华的大班
01
班型设置
1)VIP白金一对一精品班
2)VIP五人精品强化班
02
VIP5人精品小班、分层教学,能大限度的让孩子提分。
为什么选择贵阳市勤渊培训学校?
1)贵阳市正规学校,拥有教育局发放的民办学校资质,是一般教育机构所不能比的。
2)11年的文化课培训经验,孩子成绩的提升,理想学校的录取是我们长年利于教育行业的根基所在。
3)学校教学校长是贵州师范大学教师,博士,从教15年,多次参加高考阅卷,研究生考试阅卷。
4)老师均为教学经验相当丰富的重点校骨干老师
5)5人精品小班,分层教学。



2022届高考全日制文化课5人精品小班
重本上线率 70%
二本上线率 90%
高分数达664分
大提升达220分
高三5人精品全托班(8月17日开课) 中高考一对一白金全托班
大强度训练,真抓实干,平均提分170分!
2021艺考生文化课全日制强化班:
紧扣考纲,直击高考高频考点。
帮助艺考生短期内迅速掌握得分点,拿高分!
报名方式及优惠政策
微信,电话同号(13124677881,王老师)沟通咨询。 注:每班人数上限5人。
7月20号前报名,学费减免一万元。
组团两人学费优惠1000/人,三人以上学费优惠2000/人。
可随时插班入学!
2021暑期课程安排表
新高一 暑期5人精品衔接班
开设科目:综合班(含数学、英语、物理、化学)
辅导时间: 全天上课
上午8:00-12:00,下午14:00-18:00
招生对象:新高一同学
依据新课程的教学体系,全力推出《暑期15次课学完高一数理化上》、《英语语文初高中衔接班》课程和秋季班课程。
开课时间:7月5日正式上课-7月23日一期 (共15天)
7月12日正式上课-7月30日二期(共15天)
暑假单科15次,180一次两小时,2700一科;两科联报学费减免400,三科联报学费减免600,四科联报学费减免800,送新课改教材一套;优惠截止日期7月1日。
新高二 暑期VIP5人精品班
开设科目:高一升高二5人精品衔接班(含数学、英语、物理、化学、生物)
高一复习巩固5人精品班(含数学、物理、化学、生物)
辅导时间:全天上课
上午8:00-12:00,下午14:00-18:00
招生对象:高一升高二
开课时间:7月19日正式上课-8月6日 (共15天)
暑假单科15次,180一次两小时,2700一科;两科联报学费减免400,三科联报学费减免600,四科联报学费减免800,优惠截止日期7月1日。
新高三 暑期VIP5人精品集训班
高三5人精品集训班(含数学、英语、物理、化学、生物、语文、历史、政治、地理)
开课时间:7月26日正式上课-8月13日 (共15天)
报名时间:即日起报名,以交费为准,额满为止
暑假单科15次,220一次两小时,3300一科;两科联报学费减免400,三科联报学费减免600,四科联报学费减免800,优惠截止日期6月20日
初三初二初一VIP5人精品班
开设科目:综合班(含数学、英语、语文、物理、化学)
辅导时间: 全天上课
上午8:00-12:00,下午14:00-18:00
招生对象:
开课时间: 7月19日正式上课-8月6日一期 (共15天)
7月26日正式上课-8月13日二期 (共15天)
暑假单科15次,180一次两小时,2700一科;两科联报学费减免400,三科联报学费减免600,四科联报学费减免800,优惠截止日期7月1日。
VIP一对一个性化辅导
“一对一个性化辅导”是勤渊培训学校品牌特色培训项目VIP个性培训模式。
一对一升学冲刺加强、一对一学期衔接课程、一对一专题专项辅导 随到随学
初中:数学/科学/英语/语文;
高中:数学/英语/语文/物理/化学/生物/地理/历史/地理/政治
VIP一对一/5人精品小班课/中考5人精品全日制/高考5人精品全日制/艺考5人精品文化课
新高三暑假衔接5人精品班
(暑假班为15次课,7月26号开班,8月13号结束,每周一至周六上课。)
新高二暑假衔接5人精品班
(暑假班为15次课,7月19号开班,8月6号结束,每周一至周六上课;前5次为上学期重难点复习巩固,后10次为下学期新课衔接。)

新初三暑假集训5人精品A班
(暑假班为15次课,7月19号开班,8月6号结束,每周一至周六上课)

雕塑自己的过程
必定伴随着疼痛与辛苦
一锤一凿的自我敲打
就是在塑造更好的自己
愿勤于思考、甘于付出的学子
踏实走好每一步
遇见属于自己的美丽人生