全国服务热线
0851-86889017131 2467 7881
网站首页
关于我们
机构简介
铭师堂题名
铭师堂辉煌
教育资讯
培训课程
班型设置
全托补习
单科补习
假期强化班
一对一补习
教师团队
教学成果
招生信息
VIP集训..
假期强化班
一对一补习..
全托补习班
单科补习班
联系我们
首 页
>>
教育资讯
>>
教育资讯
新闻资讯
贵阳市云岩区勤渊培训.....
高一衔接班暑假数、理.....
2019年我们升入高中,.....
贵阳高二辅导补习班/高.....
贵阳初高中数理化辅导.....
热门关键词
贵阳考研冲刺辅导班
贵阳考研集训营
贵阳考研辅导机构推荐
贵阳考研机构哪家好
贵阳考研培训
贵阳考研培训机构
贵阳考研集训机构
贵阳考研冲刺班
贵阳考研辅导班
贵阳考研集训哪家好
联系我们
0851-86889017
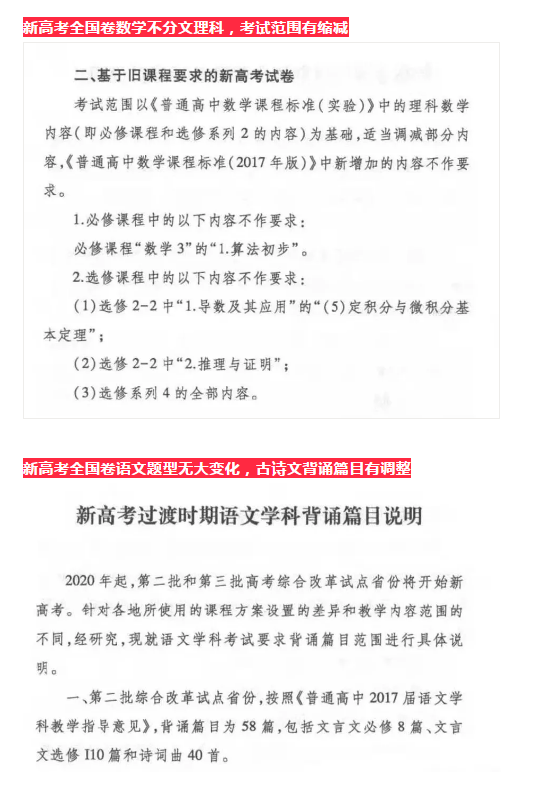
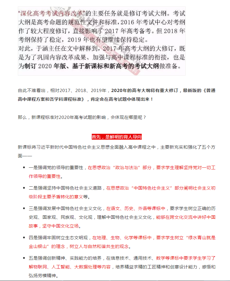
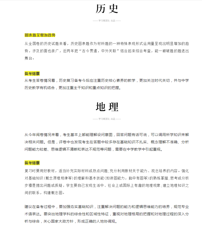
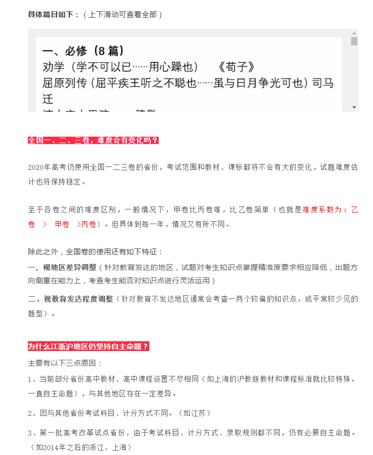
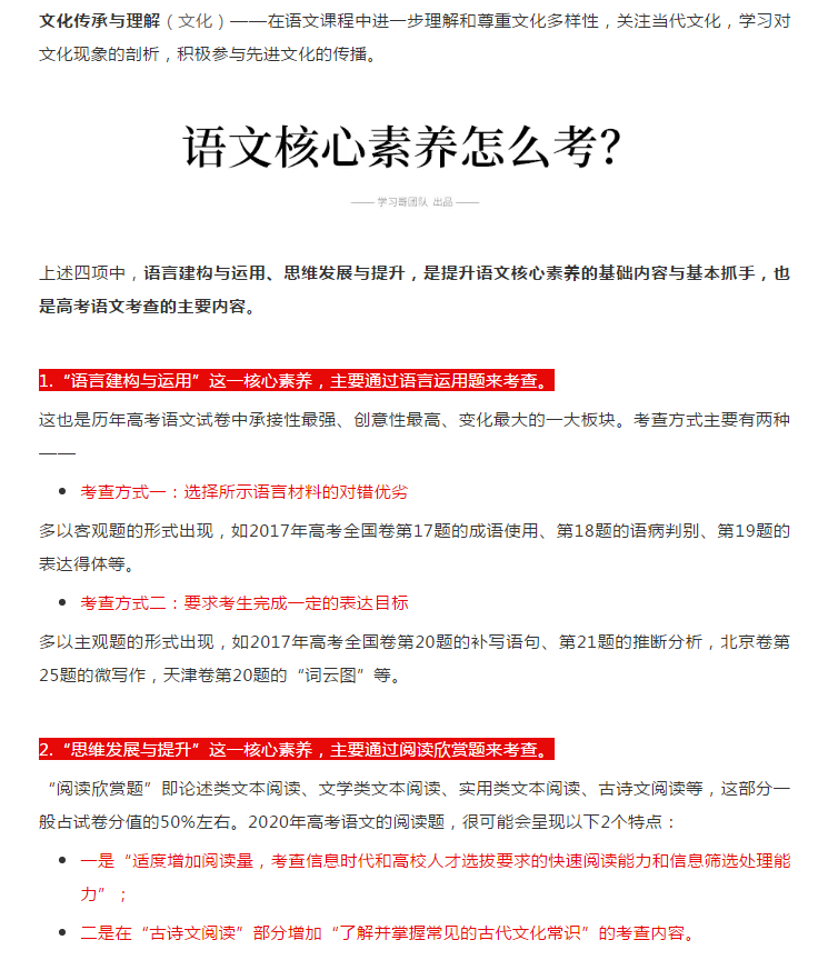
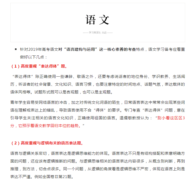
明年高考将出现第4套全国卷!考试中心披露最新命题方向
发布于:2019-10-15
上一篇:2020高考地理大题答题模板(完整版)
下一篇:2020年高考报名重要提示(附:2020高考 | 三大专项计划常见问题解答)