首 页 >> 教育资讯 >>
初中三年最全语数英物化政史知识点思维导图,预习复习都好用!
发布于:2019-09-19





关注贵阳市云岩区勤渊培训学校,学习路上,点亮前方

此套资料知识点非常全面,题型丰富,老师家长可以保存图片自行打印给孩子练习检测。


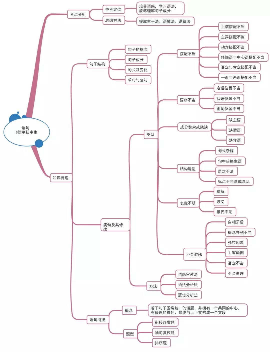
语 文




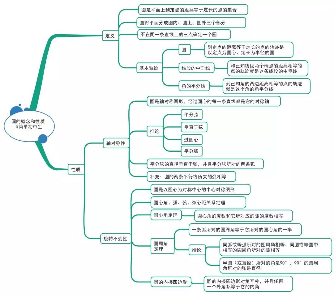
数 学








英 语











物 理


 



化 学

历 史


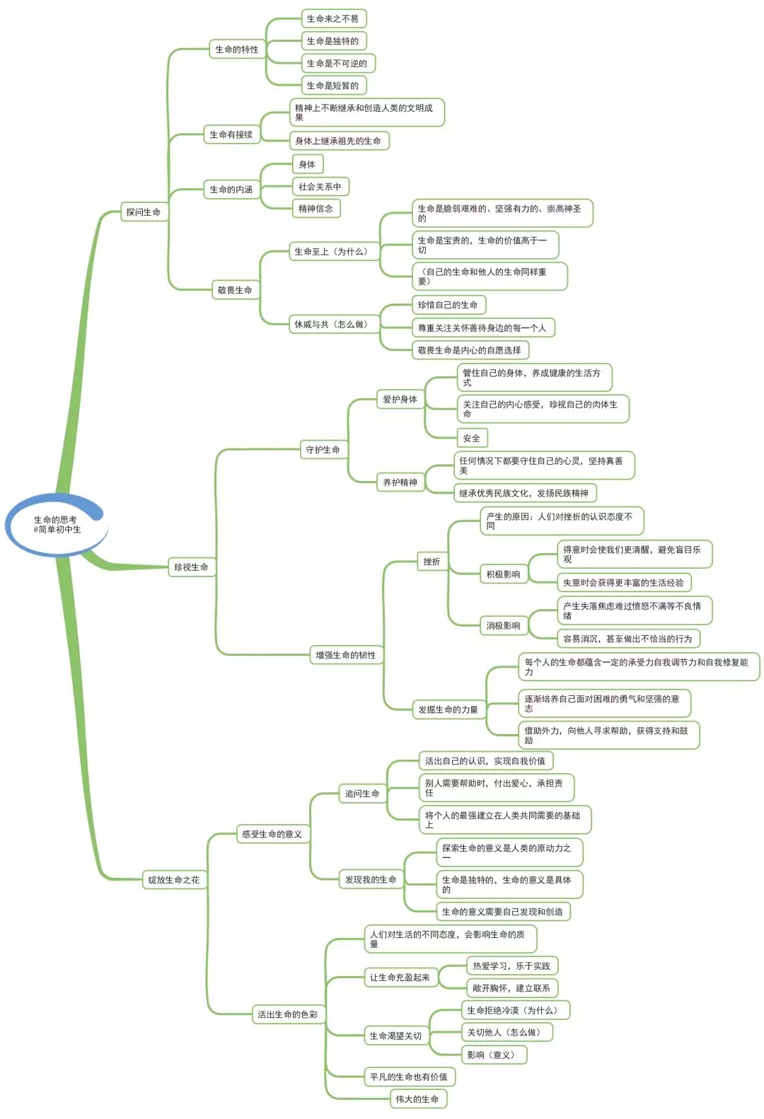
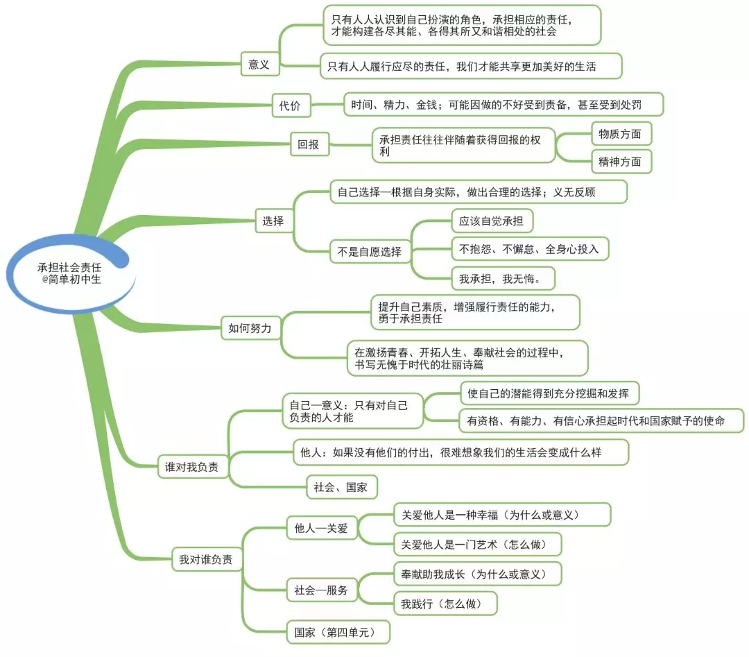
道德与法治


 




a.高三5人精品全日制班
b.高三5人精品全托复读班
c.高三白金一对一全托








【长按二维码,即可关注,学习路上,点亮前方】


  贵阳市云岩区勤渊培训学校 VIP5人精品班


  高三5人精品全托班                                高三5人精品复读班  


 中高考一对一白金全托班         高考艺考文化课5人精品班       

   初高中各科周末班晚班    


高三5人精品班数学英语物理化学  生物 地理 历史政治

高一5人精品班:语文数学英语物理化学

高二衔接5人精品班:语文数学英语物理化学


初一初二初三5人精品班:语文数学英语物理化学


            初高中各科周末班晚班    一对一   

VIP精英5人班(三人起可自行组班,自定时间 随时开班)


          全学科辅导·全方位负责·横扫各科知识盲点!


                    基础是根本,改错为王道



★10年办学历程,一直坚持务实的教育理念:抓基础,重落实。



一个特别能大幅度提分的学校,


一个把教学落实到每一节课的学校,

一个专注于中低分高考冲刺的学校。

打基础,改习惯,你的大幅度提分,就在贵阳市云岩区勤渊培训学校!

咨询报名热线:0851-86889017  13124677881   15185112921  

【总校区地址】: 贵阳市喷水池陕西路与延安东路贵州科学院3


在线客服

1

在线留言

手机微网

微信扫描关注

手机APP

扫描下载安卓APP

分享

搜索

返回顶部

×
网搜

直达
- - - 找到你,原来如此简单! - - -
×

您好,有需要了解的请咨询我们!

+ 0851-86889017

×

请输入电话,即刻联系您!
看不清,点击换图片

该通话对您免费,请放心接听!

×